| Item Name | Custom Investment Casting Services | Application | Machinery Parts, Hardware Accessories, Auto Parts, Heavy-Duty Truck Parts, Instrument Accessories |
| Available Material | Stainless Steel 304 316/316L, 410 & 416 17-4 Ph, Carbon Steel, Brass, Aluminum, Superalloy | Post-processing | CNC Machining, Turning, Milling, Drilling, Stamping, Grinding |
| Quality Control | 100% inspection before shipment, product OK rate 99.8% | Certification | AISI, ISO9001:2000, CE |






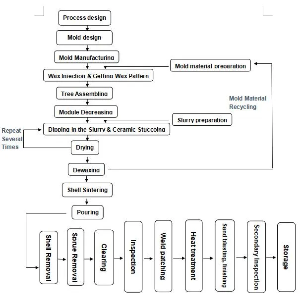
We are highly experienced in investment casting services, offering unparalleled expertise in producing precision-crafted components for a wide range of industries. With decades of specialized knowledge, we excel in creating complex, high-quality stainless steel parts through the investment casting process, ensuring exceptional dimensional accuracy and surface finish.
Our capabilities include casting a wide variety of materials, such as stainless steel 304, 316, 17-4 PH, aluminum, brass, stellite, and other specialty alloys. We provide custom components for industries including automotive, food & dairy, machinery, medical, plumbing, and energy.
We pride ourselves on delivering top-quality investment castings with tight tolerances (typically ±0.005" per inch) and superior surface finishes, reducing the need for secondary machining. We are your trusted partner for custom lost wax investment casting solutions that drive innovation and efficiency.


